产品概述
主要特点
额定输出电流>630A,手持质量切割达100mm,切断能力可达170mm
提前送气时间、延时断气时间可根据不同长度的割炬分别设定
具有消耗件寿命监控功能,消耗件寿命终结时,通过报警提醒或强制停止输出更换割炬消耗件
当选择气冷割炬使用的状态下,电源会自动限制最大输出电流不超过160A,避免大电流烧毁气冷割炬
实时监测冷却液状态,液流量不足时,电源提示故障代码且不输出,及时保护冷却系统和割炬
具有过热、气体压力不足、冷却液流量不足、供电缺相、过压和欠压保护功能
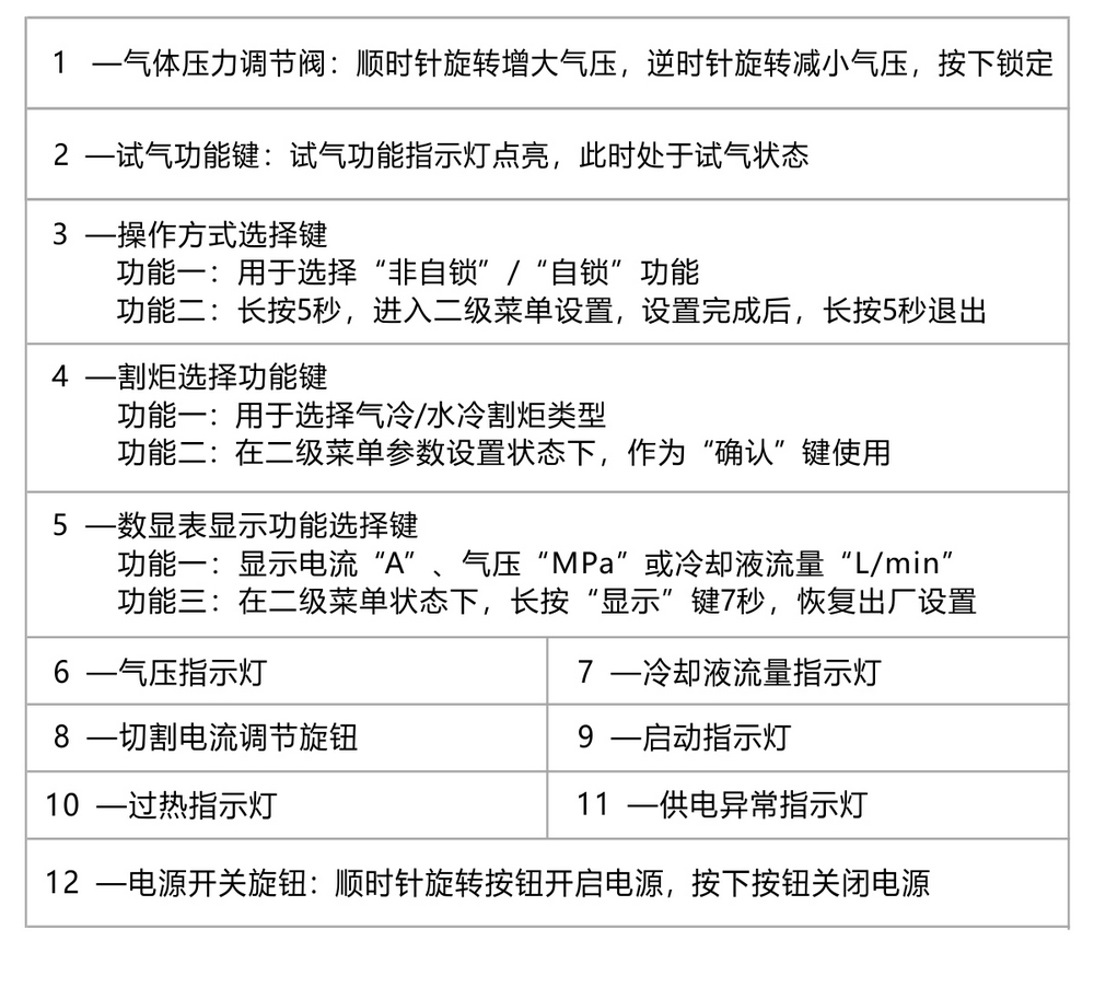
还可长按5秒“操作键”进入二级菜单设置其他功能,满足更多需求
内部3组独立运行的机芯,其中1组有故障时,其他机芯仍然能正常工作
智能风机在切割启动后工作,停止切割5分钟后自动停转,减少机内积尘,提高风机使用寿命
产品应用
适用于碳钢、合金钢、有色金属等各种金属材料的手持/机用切割
适合锅炉压力容器制造、化学容器制造、工业电站安装、冶金、铸造浇冒口清除、金属回收等金属切割的行业

华远公司保留此宣传资料修改权,产品和技术在不断更新,此宣传页中图片、文字及规格参数等不作验收依据


























华远公司保留此宣传资料修改权,产品和技术在不断更新,此宣传页中图片、文字及规格参数等不作验收依据
